转发!关于印发《儿童青少年近视防控公共卫生综合干预技术指南》的通知

2023-09-06 08:27
11

8月30日,国家疾控局综合司关于印发《儿童青少年近视防控公共卫生综合干预技术指南》的通知,提出儿童青少年近视干预技术,采用三级预防策略落实公共卫生综合干预措施,以预防、降低、减缓儿童青少年近视发生发展。

原文如下:

图片

国家疾控局综合司关于印发《儿童青少年近视防控公共卫生综合干预技术指南》的通知


国疾控综卫免函〔2023〕218号



各省、自治区、直辖市及新疆生产建设兵团疾控局,中国疾控中心:
为深入贯彻落实习近平总书记关于儿童青少年近视问题的重要指示批示精神,在全面总结评价《综合防控儿童青少年近视实施方案》5年来实践经验和近视防控最新科研及专业技术成果的基础上,我局组织制定了《儿童青少年近视防控公共卫生综合干预技术指南》,从公共卫生维度提出推进儿童青少年近视防控适宜技术和综合干预措施,以科学指导儿童青少年近视防控工作。现印发给你们,请结合儿童青少年近视防控适宜技术试点建设及全国学生常见病和健康影响因素监测与干预项目,指导地方推进实施。

国家疾控局综合司
2023年8月30日
(信息公开形式:主动公开)
儿童青少年近视防控公共卫生综合干预技术指南
研究表明,近视发生是多种因素共同作用的结果,儿童青少年普遍存在易感性。在考虑环境与行为因素、遗传因素和眼进化规律以及社会文化因素等多重病因的基础上,提出儿童青少年近视干预技术,采用三级预防策略落实公共卫生综合干预措施,以预防、降低、减缓儿童青少年近视发生发展。
一、一级预防公共卫生干预技术
(一)近视风险行为监测评价与干预。
1.学生用眼行为评价。针对不同学龄阶段学生,运用《幼儿园和小学1-3年级学生用眼行为评价表(家长版)》(附表1)和《小学4-6年级与中学生用眼行为评价表(学生版)》(附表2)评价幼儿园至高中学生用眼行为,识别影响儿童青少年近视的风险行为因素,如户外活动时间不足、电子产品使用过多、睡眠不足或社会时差大、读写姿势不良、视觉环境不达标、眼放松行为较少等。
2.评价结果应用。针对具体风险因素,教师和家长有针对性地改变儿童青少年的不良用眼行为(可将附表1和附表2所列内容作为健康教育和行为达标的内容)。
3.以适宜技术增进良好用眼行为。积极开发或利用现有近视防控适宜技术,并应用于促进儿童青少年合理用眼行为养成。例如,身高坐高课桌椅测量尺(课桌椅调配测量尺)、正确读写姿势挂图、光照监测仪、眼放松操等。
(二)学校、家庭、社区视觉环境改善。
1.学校视觉友好环境建设。学校应根据《儿童青少年学习用品近视防控卫生要求》(GB40070-2021)为学生提供良好的采光与照明环境。各个班级应配备课桌椅调配测量尺,定期测量学生身高范围并适时调整课桌椅。每个教室应根据学生身高范围配备可调节式课桌椅或2-3种型号课桌椅,同型号课桌椅可成列摆放,每学期根据学生身高和坐高对课桌椅高度进行1次个性化调整。按照学生座位视角、教室采光照明状况和学生视力变化情况,学校每月至少调换1次学生座位。多媒体教室宜选择大尺寸投影仪或电脑屏幕。相同屏幕尺寸情况下,选择屏幕分辨率高的产品。
2.家庭视觉友好环境建设。书桌摆放应使其长轴与窗户垂直,白天学习时自然光线从写字手对侧射入,避免阳光直射,桌面的平均照度值不低于300lx。家长应根据儿童青少年生长发育变化,定期调整书桌椅高度。为儿童青少年配备通过国家强制性产品认证(即CCC认证)的台灯,儿童青少年在晚间学习时除使用台灯照明外还应开顶灯。需要网络学习时,宜选择电视、台式电脑等大尺寸屏幕电子产品,相同屏幕尺寸情况下,选择屏幕分辨率高的电子产品。电视的观看距离不小于屏幕对角线距离的4倍,电脑的水平观看距离不小于50cm,手机的观看距离不小于40cm。儿童青少年卧室不摆放电视、电脑,夜间使用避光窗帘,不开夜灯睡觉。引导儿童青少年在夜间避免或减少暴露在高亮度、富蓝光的电子产品光线下。
3.社区视觉友好环境建设。绿地空间可通过增加户外时间和减少视屏时间来预防或减缓儿童青少年近视的发生发展。社区内合理设置绿化用地,具备一定的活动设施,适用于开展各类亲子户外活动。居住小区夜晚光环境应符合国家现行有关标准的规定,除指示性、功能性标识外,居民楼(区)不宜设置广告照明,居住区和步行区夜景照明灯具眩光限值、居民建筑窗户外表面照度最大允许值、夜景照明灯具朝居室方向的发光强度的最大允许值等均应按照《城市照明建设规划标准》(CJJ/T 307-2019)加强规范。
(三)日间户外活动2小时和体育锻炼1小时。
1.保证每天2小时和每周14小时的日间户外活动。根据《户外活动防控儿童青少年近视推荐内容等级与说明》(附表3),学龄儿童日间户外活动2小时,落实于校内校外。上学日日间户外活动时间不足的部分,应在周末补上,并达到每周日间户外活动至少14小时。幼儿园儿童提倡日间户外活动3小时,把更多的保育内容放在户外。
2.落实校内1小时日间户外活动。学校上下午各安排1个30分钟的大课间活动,强调户外活动,不拘泥于活动形式和内容。尽量在户外上体育课,可将部分室内课程,如班会课等放至户外进行。成立户外活动兴趣小组,积极开展形式多样、内容丰富的户外活动。布置课外体育家庭作业,提供优质的锻炼资源。老师要及时提醒学生、班级“护眼小卫士”监督同学课间10分钟走出教室。
3.紧抓校外1小时日间户外活动。推荐儿童青少年全程或阶段性走路上学,低年级学生由家长陪同。家长鼓励并积极参与孩子的课外活动,完成课外体育家庭作业,周末及节假日和孩子走出户外、走向大自然。学校、家长、学生配合,积极探索开展学生结伴同行上学小组,增加日间户外活动时间,增进学生之间的交流,减少家长陪伴。
4.每天体育锻炼1小时。从近视防控的要求看,儿童青少年每天应日间户外活动2小时,但从身心健康促进的要求看,儿童青少年应平均每天至少进行60分钟的中等到高强度的身体活动,以有氧运动为主。每周至少应有3天进行高强度有氧运动以及增强肌肉和骨骼的运动。学校以体育课为抓手,指导学生开展体育锻炼,并将日间户外体育锻炼时间纳入每天日间户外活动2小时的范围。
(四)师生家长全员健康教育。
1.强化教师健康教育能力。学校与公共卫生专业机构、高等医学院校等合作,组织教师进行近视防控健康教育培训,让教师掌握近视预防知识。受培训的教师通过健康教育课、家长会、近视防控主题班会等形式普及近视防控知识。
2.提高学生眼健康素养。学生每学期应至少接受1次近视防控健康教育课程或主题班会,学习爱眼护眼知识和技能。教师指导学生制作近视预防知识手抄报,开展知识竞赛、小组讨论、角色扮演等,提高学生近视防控能力。学生将在学校学习和掌握的近视防控知识带回家庭,影响家长,发挥近视防控“小手拉大手”的作用。倡导学校在各班级培训1名“护眼小卫士”或宣讲员,宣传视力保护相关知识,督促同学课间走出教室。
3.增强家长视力保护意识。家长应主动学习爱眼护眼知识和技能,教育和督促孩子的科学用眼行为,改善家庭采光照明,调整书桌椅高度,纠正“重治疗、轻预防”的思想和行为,从而实现“大手拉小手”的近视防控局面。
4.加大社会支持性环境建设。动员专家走进学校、走向社会,普及科学的近视预防知识,教育家长和儿童青少年识别科学视力矫正措施。专家学者积极编印、出版近视防控健康教育科普资料和图书,制作新媒体健康教育材料。专业机构和学校与社区联合,利用移动健康平台或技术,如智能手机应用程序、短信服务、电话干预等,推动健康教育信息传播与分享,提高健康教育覆盖面和效率。严厉打击儿童青少年近视防控产品虚假违法营销宣传行为。
二、二级预防公共卫生干预技术
(一)视力健康筛查。
建立视力定期筛查制度,开展视力不良筛查,筛查频率每学年不少于2次,规范记录检查内容,建立视力健康信息化管理。注重筛查建档过程的规范性,加强质控,以实行筛查后分级闭环管理。借助人工智能技术提升视力筛查自动化程度,提高工作效率和普及性。
(二)近视预警管理。
及时分析儿童青少年视力健康状况,早期筛查近视及其他屈光不正,动态观察儿童青少年不同时期屈光状态发展变化,早期发现近视的倾向或趋势,建立近视预警模型,制订适用可行的干预措施,减缓近视快速和重度化发展。结合视力筛查和档案建立,对视力正常但存在近视高危因素或远视储备量不足的儿童青少年,建议其改变高危行为,学校、家庭、社区协同,通过多种途径增加日间户外活动,减少近距离用眼行为,改善视觉环境。对近视前期者,应当予以高危预警,重点干预,建议到专业机构接受医学验光等专业检查,明确诊断并及时采取相应措施,控制和减缓儿童青少年近视的发生发展。
三、三级预防公共卫生干预技术
(一)科学矫正近视。
对已经近视的儿童青少年,指导家长要及时带孩子到专业机构检查矫正,如专业检查后确定需要配戴眼镜,家长应遵照医生或视光师的要求给孩子选择合适度数的眼镜,遵照医嘱戴镜,并进行定期随访。
(二)防控近视的重度化和并发症。
对近视发病年龄早或近视发展速度快的儿童青少年,专科医生要对症采用光学矫正、药物矫正或中医药方法减缓近视进展。家长应到正规医疗机构,在医生或视光师指导下选择适合孩子的措施,并遵医嘱使用。对于存在眼底病理改变和其他并发症的儿童青少年,家长要及时带孩子到专业医疗机构经专科医生诊治。
四、具体实施措施
(一)抓早抓小,全生命周期实施。
1.实施视力健康管理关口前移。早期发现远视储备量不足并及时采取干预措施,是将儿童青少年近视防控关口前移的关键所在。在防控周期上前移,抓早抓小;在防控环节上前移,从治疗前移至预警;在预防意识上前移,对视力健康的学生进行早期干预。将近视防线前移至孕期、婴幼儿和学龄前阶段。增强家长、教师近视防控意识,把婴幼儿、学龄前、小学低年级学段作为近视防控关键环节。
2.推进全生命周期近视防控。从全生命周期的角度,聚焦于孕前、孕期、婴幼儿、学龄前、学龄期等潜在敏感期,降低各时期生物、环境与行为风险因素对儿童青少年视力健康的影响。从孕前、孕期和围产期开始,养成健康的生活方式,实时监测健康状况,降低妊娠期糖尿病及高血压疾病、早产等发生风险,以减少儿童青少年近视发生风险。落实《0-6岁儿童眼保健及视力检查服务规范》,建立儿童眼健康档案,做到一人一档,并随儿童青少年入学实时转移。向家长普及儿童眼保健科学知识,引导家庭积极主动接受儿童眼保健和视力检查服务。开展健康指导,3岁前不接触电子屏幕,学龄前儿童尽量避免接触和使用视屏类电子产品,减少近距离用眼时间,增加户外活动时间,保持正确读写姿势,养成良好的睡眠习惯,保证充足规律睡眠。在学龄期,提倡每天校内、校外各至少1小时户外活动,减少长时间近距离用眼,保持充足规律睡眠。从全生命周期实施近视防控,能够实现近视防控关口前移,改善全生命周期视力健康。
(二)防治结合,全人群与重点人群策略并重。
1.全人群策略。儿童青少年近视普遍易感,必须采取全人群策略防控,开展近视防控健康教育、增加日间户外活动、减少近距离长时间用眼、建设视觉友好环境等公共卫生干预措施,做好全人群一级防控。
2.重点人群策略。根据近视分期开展相应的干预措施,降低近视快速发展的风险。对于视力正常且远视储备量充足者,防止远视储备量过早消耗。近视前期防控主要目标为减缓近视发生。低度近视要控制近视进展,而高度近视要防止出现眼底病变并降低致盲风险。
(三)示范引领,强化防控和干预过程与效果评价。
1.试点先行,示范引领。构建政府领导、主管部门负责、专业卫生机构监测、学校主导、家庭配合、学生主体的六位一体的综合防控策略。各级疾控机构依托学生常见病和健康影响因素监测和适宜技术试点平台,落实儿童青少年近视监测工作,指导协调相关方面落实有效的公共卫生综合干预措施,以户外活动和体育活动作为主要抓手,实现多病同防。
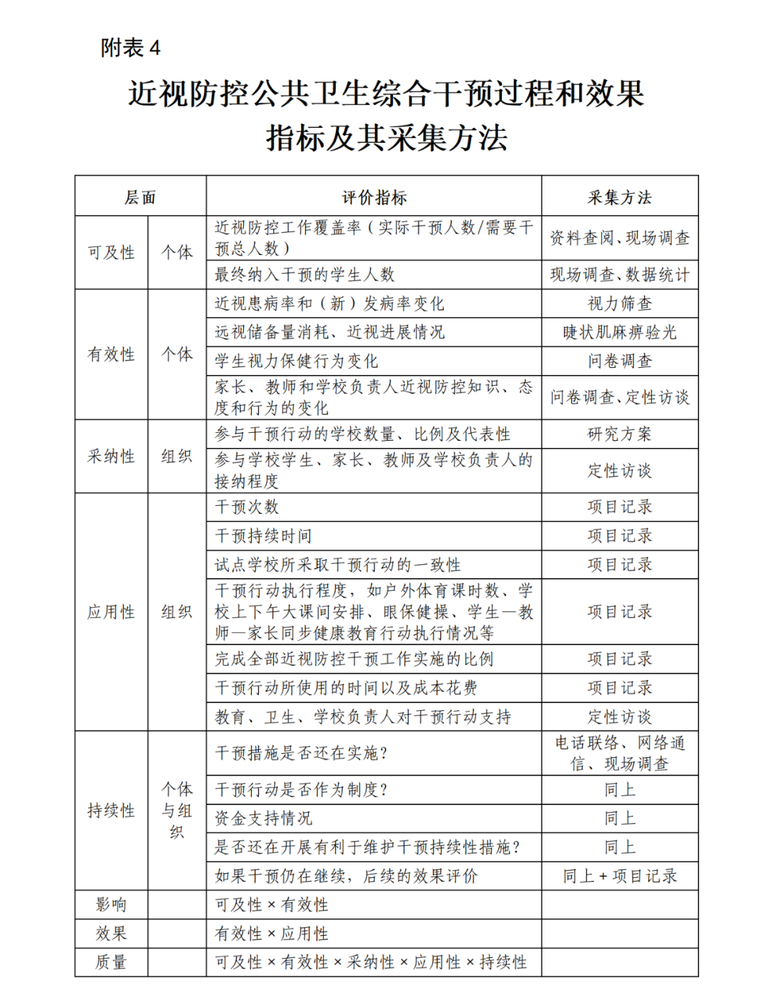
2.注重过程与效果评价。各级疾控机构要定期开展学生视力监测工作,深入分析历年监测数据,将监测发现的主要学生健康问题和建议及时报告当地政府。基于实施性研究方法,从理论向实践进行转化和应用,可推进干预行动的实施与传播。进行过程与效果评价,引入实施性研究框架和理论模型,如近视防控公共卫生综合干预过程和效果指标及其采集方法(附表4),从个体层面和组织层面全面评价干预行动的可及性、有效性、应用性、可持续性,系统性地评估儿童青少年近视公共卫生综合干预的实施成效。

图片图片图片图片


来源:国家疾病预防控制局

编辑:王倩

审校:刘平安 肖薇

注: 文章转自国家疾控局公众号

晋医广[2022]09-07-01069号


昵称:
内容:
提交评论
评论一下
推荐阅读